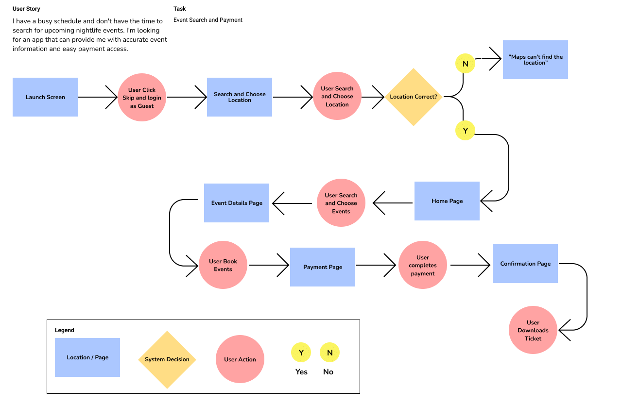
An app that simplifies the discovery of local events, concerts, clubs, bars, and live performances. With integrated features like a map, secure payments, and contact lists, NightOwl offers a seamless experience for exploring and planning nightlife activities.
My Role: UI/UX Designer, Researcher, and Interviewer
Tools: Figma, InVision
Project Type: UI/UX Prototype Development
NightOwl is a mobile app designed to revolutionize the way people discover and engage with local events, concerts, clubs, bars, and live performances. The app aims to provide a seamless and enjoyable experience for nightlife enthusiasts, making it effortless to explore, plan, and attend events of their interest.
The existing process of finding local nightlife events proved to be cumbersome and frustrating for users. They encountered difficulties in accessing accurate and up-to-date information about events happening in their area. The limited details provided for events across various resources left users dissatisfied, as they desired comprehensive information that included event descriptions, schedules, pricing, and special features or guest appearances.
NightOwl is an app designed to simplify event discovery and enhance the nightlife experience. It features curated local events, map integration for easy navigation, contact lists and group channels for seamless planning, notifications to stay updated, secure payment options, and social sharing. NightOwl aims to improves event exploration and social planning.
Difficulty in Event Discovery: All interviewees expressed difficulties in finding out about local events happening nearby. They mentioned challenges in accessing accurate and up-to-date information about events in their area.
Frustrations with Categorization and Location-based Searches: Participants highlighted their frustration with existing event platforms that lacked effective categorization and location filters. They desired a more streamlined approach to discovering events based on their interests and proximity.
Insufficient Event Information: Users expressed dissatisfaction with the limited details provided for events found through various resources. They emphasized the need for comprehensive information that includes event descriptions, schedules, pricing, and any special features or guest appearances.
The NightOwl prototype received positive feedback from users who appreciated the simplified event discovery process, enhanced categorized location filters, and extensive event details. The prototype successfully demonstrated the potential to improve event exploration and social planning for nightlife enthusiasts. While NightOwl remains a concept developed for educational purposes, the project showcased the value of user-centered design principles in addressing user frustrations and creating an enjoyable experience for event discovery and planning.







